WiSUN FAN Xbee互換基板
概要
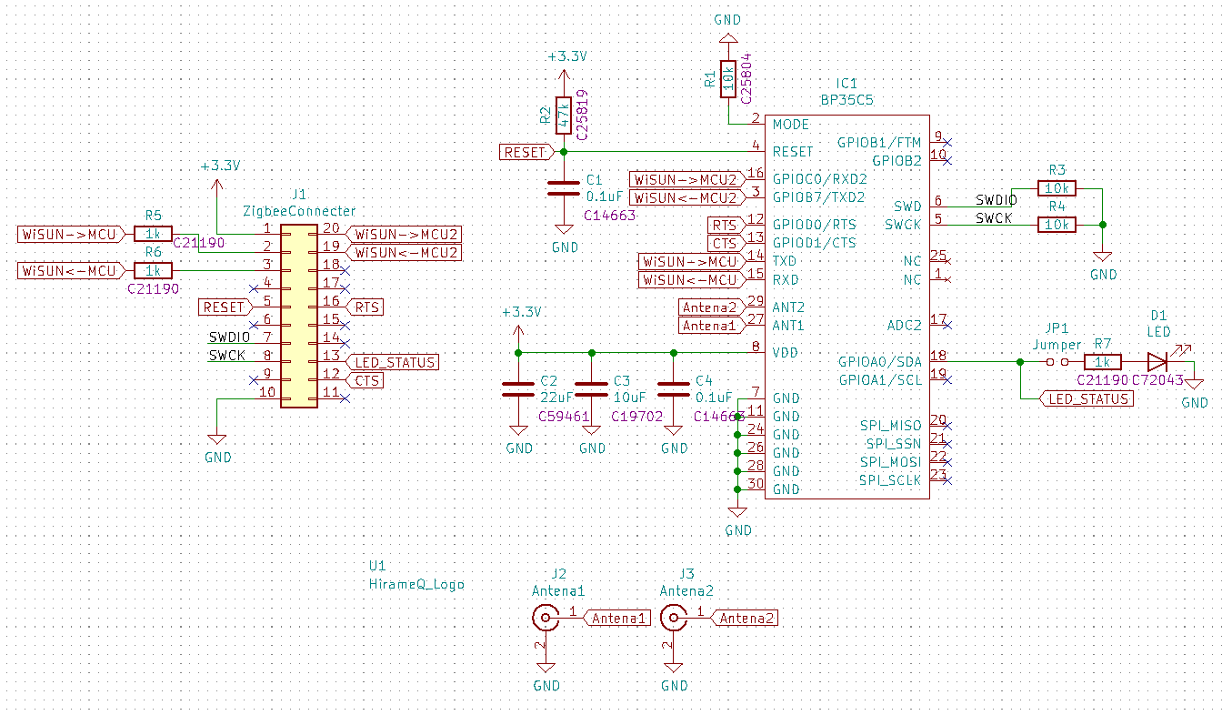
WiSUN FAN Xbee互換基板は、ROHMの「BP35C5」をXbeeの基板と互換性のあるように配線をしています。
WiSUN FANはメッシュネットワークを構築でき、他のLPWAと比べ高速な通信を行えます。

仕様
| 項目 | 最小 | 標準 | 最大 |
|---|---|---|---|
| 電源 | 2.6V | 3.3V | 3.6V |
| 温度 | -30°C | 25°C | 85°C |
- 搭載モジュール: BP35C5
- アンテナコネクタ: U.FL or I-PEX
- サイズ: 25.0 × 28.5 × 10.5
| Board IO | BP35C5 pin No | BP35C5 IOタイプ | コマンドファームウエア機能 |
|---|---|---|---|
| 1 | VDD | VDD | 電源+ |
| 2 | TX | Digital O | TX |
| 3 | RX | Digital I | RX |
| 4 | - | - | - |
| 5 | Reset | Reset | 0VにするとReset |
| 6 | - | - | - |
| 7 | SWDIO | SWDIO Digital I/O | - |
| 8 | SWDCLK | SWDCLK Digital Input | - |
| 9 | - | - | - |
| 10 | GND | 電源- | |
| 11 | - | - | - |
| 12 | GPIO D1 | Digital I/O | CTS |
| 13 | GPIO A0 | Digital I/O | LED |
| 14 | - | - | - |
| 15 | - | - | - |
| 16 | GPIO D0 | Digital I/O | RTS |
| 17 | - | - | - |
| 18 | - | - | - |
| 19 | GPIO B7 | Digital I/O | RX 2 |
| 20 | GPIO C0 | Digital I/O | TX 2 |

特徴
メッシュネットワークを構築でき、920MHzの帯域を使用しているため回り込み性も高いです。
機器の設置条件によっては数km離れても通信可能です。